第0030版:学习周刊 上一版  下一版
日期:[2012年12月11日] -- 学习周刊 -- 版次:[030]
四川省十二五规划文化品牌项目四川文化名片
发掘下一个大师 培养下一批传人
巴蜀画派千万巨资打造美术高考“新星计划”,助美术学子圆梦“九大美院”
2012年12月11日

















  

“巴蜀画派”作为四川省新的文化名片也许还不为大家所熟知,但一说到震古烁今的苏轼、蜚声海外的张大千以及当代巴蜀画家集群,你一定不陌生,他们分别是巴蜀画派古代、近代和现代的杰出代表。在巴蜀画派被纳入四川省十二五规划的今天,发掘下一个大师、培养下一批传人,已经成为巴蜀画派促进会的责任和使命。巴蜀画派是国内知名的五大美术流派之一。从地域上来说,它是指包括重庆在内的四川地区、以历史悠久的巴蜀文化为依托、由古至今的地域绘画流派的总称。广义的巴蜀画派不仅指四川本地的画家,还包括在其他地区的四川籍画家,以及入蜀多年为巴蜀绘画做出贡献的画家。他们丰富多彩的创作都为巴蜀画派注入了鲜活的血液。四川省拥有丰富的文化资源,承载着深厚的文化底蕴,是一个名副其实的文化资源大省。这种资源上的绝对优势和不可替代性,对四川文化产业的发展,具有举足轻重的作用。作为有着深厚文化底蕴和众多优秀作品的巴蜀画派,更是四川文化资源最重要的组成部分之一,成为了四川文化产业最厚重的底色。四川省十二五规划纲要中,明确提出:要实现四川文化资源大省到文化产业强省的跨越。在这个指导思想下,“十二五规划”提出了“扶持巴蜀画派”的战略决策。在一个省的五年规划中提出扶持一个画派,放眼全国都是绝无仅有的,为什么省委省政府如此重视巴蜀画派的发展呢?四川省文化资源丰富,省委省政府为什么会看中巴蜀画派这张文化名片呢?2011年,四川规划了25个重点文化产业园区,365个文化产业项目,3608亿元规划资金。在四川省文化发展“十二五”规划中,“一核四带”的文化产业区域布局,“5+2”的重点文化产业发展格局,形成了四川省文化产业跨越式发展的一股强劲动力。进一步分析不难发现,在四川省确定重点发展的文化产业中,包括动影视制作业、动漫业、出版发行业、印刷复制业、广告业等在内的九大产业,大多数都和美术有直接或间接关系,由此我们也不难理解省委省政府重点扶持巴蜀画派的良苦用心了,因为他是振兴四川文化产业的基础工程,同时也是促进青少年素质教育的民心工程。巴蜀画派曾经的辉煌已经成为历史,但同时也是一笔宝贵财富,在四川十二五规划的指引下,继往开来、与时俱进,将是巴蜀画派新的写照。
巴蜀画派专修学院名誉院长
罗布江村,中共西南民族大学委员会书记、教授,四川省政协委员,四川省政协民宗委副主任,四川省少数民族语言研究会副会长,四川省藏学学会副会长,巴蜀画派促进会名誉副会长,巴蜀画派专修学院名誉院长。马一平,中国油画学会理事,四川省美术家协会顾问,川音成都美术学院院长、教授,四川省巴蜀画派促进会会长,第一批巴蜀画派卓越成就代表人物,巴蜀画派专修学院名誉院长。戴卫,国家一级美术师,中国美术家协会理事,四川省美术家协会顾问,四川省诗书画院常务副院长,四川省巴蜀画派促进会高级顾问,第一批巴蜀画派卓越成就代表人物,巴蜀画派专修学院名誉院长。
“三新”人才培养计划
传承和发扬巴蜀画派,人才是关键。巴蜀画派促进会报省教育厅和成都市教育局批准,正式成立了巴蜀画派专修学院。学院首创了一套全新的巴蜀画派美术人才全面培养模式——“三新(新苗、新星、新锐)计划”培养模式,从少儿、少年到成人,培养巴蜀画派正宗的传承人和美术明星。新苗培养计划。通过巴蜀画派青少年俱乐部招募会员,培养“巴蜀小画家”,发现、培养巴蜀画派传人,重点培养16岁以下中小学生。“巴蜀小画家”将有机会在《巴蜀小画家》杂志等媒体刊登优秀作品。新星培养计划。从新苗计划中,为国内外知名美术学院发现、培养、选拔和推荐极有潜质的美术专业人才。重点培养15岁至大学三年级大中学生及社会青年。在《巴蜀小画家》杂志等媒体上刊登优秀作品。特别优秀的作品将推荐到《巴蜀画派》杂志发表。优秀人才将进入巴蜀画派大师预备班或大师班,获得成为巴蜀画派名家大师弟子的机会。新锐培养计划。从新星培养计划中选拔美术界精英,利用《中华美术》、《巴蜀画派》、《宝墩艺术》杂志等知名专业美术媒体,推广巴蜀画派的人才新贵,造就新生巴蜀画派领军人物,传承千年古蜀文化,影响中国美术。优秀人才有机会成为巴蜀画派大师关门弟子,成为真正的巴蜀画派大师传人。
“美术高考特训营”
  在“三新”人才培养计划中,“新星”计划起着承上启下的关键作用,其主要目的是在青年学生中培养巴蜀画派传人。其核心是“美术高考特训营”。
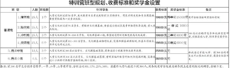
  中国大多数学习美术的孩子,都在经历着这样一条成长之路:从小通过美术课和兴趣班培养绘画基础;进入中学后,有天赋和较好基础的同学逐步确立自己美术专业的发展方向,并通过各种渠道来进行专业训练;一进入高三,学美术的同学就不得不承受双重的高考压力——专业考试和文化考试,以至于很多同学因为不堪承受这样的压力而放弃美术专业。也有很多同学面对社会上鱼龙混杂的高考美术和文化补习机构,因为选择不当而在高考中失利,与自己心仪的艺术院校失之交臂,也不得不告别与自己喜爱的美术专业。为了让真正对美术有兴趣、有天赋、有才华的高三学子能够更加有效地准备高考专业和文化考试,帮助他们顺利地通过高考,进入艺术院校深造,从而更好地传承巴蜀画派文化,弘扬巴蜀画派精神,巴蜀画派专修学院推出了专门为参加美术高考的学生而设的“巴蜀画派美术高考特训营”。充分考虑到美术高考的特殊性,“特训营”每年分两期举办,分别是7-12月的“美术高考专业特训营”和1-6月的“美术高考文化特训营”。“特训营”由巴蜀画派专修学院承办,得到了省文化厅、省教育厅和省文联的高度重视,并在多方面予以大力支持。
千万巨资助力“新星计划”
作为四川省十二五规划扶持项目,巴蜀画派促进会筹集了千万巨资,在十二五期间投入“新星计划”,以前所未有的力度培养巴蜀画派传人,并具体落实到以下10条措施:投资500万建设巴蜀画派“新星”美术人才培养基地。针对全省每年参加美术高考的学生,开办“美术高考专业特训营”(7-12月)和“美术高考文化特训营”(1-6月),每期特训营提供100万奖学金,每年提供200万奖学金。定期邀请巴蜀画派名家大师到特训营给学生做免费讲座和专业指导。邀请四川省考试院、各艺术院校招办主任到特训营给学生做免费讲座,指导学生填报志愿。邀请学法素质专家,帮助考生解决学习动机、学习方法和学习习惯问题,快速提升学习成绩。巴蜀画派专修学院是九大美院认可的生源基地,为考生开通高考录取绿色通道,在院校和考生之间搭建良好的沟通渠道,确保有艺术专长的考生进入理想院校和专业。开通巴蜀画派大师直通车,为进入“巴蜀画派新星培养计划”有潜质传人联系巴蜀画派名家大师选拔弟子。在巴蜀画派美术馆、巴蜀画派青少年培养基地学校开设“美术高考特训营作品陈列室”,展示学生优秀作品,为青少年树立榜样。巴蜀画派促进会斥资100万元,每年为入选“新星”传人进入高校后在巴蜀画派美术馆开设画展。《中华美术》、《巴蜀画派》、《宝墩艺术》、巴蜀画派网等国内专业美术杂志及网络平台,为入选“巴蜀画派新星培养计划”人才培养对象进行作品发布和新人推介。
特训营报名咨询热线:4006-420-999
现场报名咨询地址1:成都市武侯区一环路南四段18号4楼(西南民大南门西侧,联系电话85591108)现场报名咨询地址2:成都市武侯区少陵路少陵东街1号金地花园(申蓉汽车楼上,联系电话85089229)
美术高考“特训攻略”
据悉,为了将巴蜀画派促进会众多优秀艺术家和教师资源、艺术媒体平台等软硬件资源得到充分利用,为了满足青少年学生对艺术的追求和社会各行业对艺术专业人才的需求,巴蜀画派促进会联合川渝二十余所院校及新闻传媒机构,成立了巴蜀画派专修学院。为了响应四川省十二五规划,巴蜀画派专修学院将“美术高考特训营”纳入了最重要的工作规划。2013年的“美术高考文化特训营”开营在即,巴蜀画派专修学院现将相关事宜公布如下:1、入营条件:参加了12月的四川省美术联考专业考试或省外独立美术院校独立招生考试的考生;参加巴蜀画派专修学院统一组织的入营文化测试;有志于成为巴蜀画派传人、弘扬巴蜀画派文化。2、入营流程:提前报名参加入营文化测试。报名截至时间:12月22日,考试地点:西南民族大学。参加12月23日在西南民族大学举行的入营文化测试。2012年12月26日巴蜀画派官方电话4006-420-999接受2013年巴蜀画派“新星”培养计划测试录取分数线及录取情况电话咨询,同时开通巴蜀画派官方网站查询(网址:www. bashuhuapai.com)。办理报名手续,截至时间:2013年元月5日。入营报到:2013年元月3、4、5、6日。2013年1月8日《华西都市报》公布“2013年巴蜀画派“新星”培养计划正式录取名单”。3、营训安排:元月6日开营,6月3日结营。考生周一到周六全天行课,周日休息。住读班在巴蜀画派“新星”人才培养基地实行封闭式教学;走读班在成都市区西南民族大学上课。4、教学环境:住读班坐落于风景优美、环境幽静、空气清新的永康森林公园内,有独立的教学大楼,设备设施齐全,有带空调和独立卫生间的寝室,有学生食堂、操场、活动室等学习生活配套。走读班位于成都市一环路南四段西南民族大学内,方便成都市内学生就读。5、教学特点:根据文化特训入学考试成绩编班,根据考生不同的文化基础,分层教学、因材施教,并根据考生教学过程中反馈的情况及时调整教案。潜心专研高考命题,结合考点系统教学,重点攻克基础知识,首先确保基本分,再追求其他得分点。教授知识点的同时,教导学习方法,让考生在有限的时间内用更加科学、高效的方法学习,起到事半功倍的效果。利用短信平台和家长沟通,通报教学进度和考生学习生活情况,让家长全面掌握孩子学习动态,并与学院、老师无缝对接。6、师资实力:作为十二五规划项目,省、市教育主管部门给予资金和人才支持,选拔成都市优秀高三教师任教。老师包括成都市重点中学一线名师,还有高考文化补习经验丰富的专职教师,善于把握高考动态和掌握高考得分点,“打题”命中率或相似度很高。特训营邀请学法素质专家,帮助在学习动机、学习方法、学习习惯方面存在问题的考生进行辅导,提升学习效率。特训营邀请高考应试技巧专家,帮助考生进行高考应试技巧培训,避免考生过失性失分,提高高考成绩。7、跟踪服务:“特训营”结束后,巴蜀画派专修学院会持续跟进考生的高考成绩及录取情况,利用巴蜀画派资源,为考生和院校之间搭建绿色通道,力争让上线的考生全部进入理想院校。学院还为进入“巴蜀画派新星人才培养计划”的考生进入高校后搭建巴蜀画派名家直通车,让考生有机会和巴蜀画派的名家大师面对面,根据考生绘画类型和风格联系相应大师选拔弟子。巴蜀画派提供《中华美术》、《巴蜀画派》、《宝墩艺术》三本全国发行的专业杂志发表考生的优秀作品,并为将优秀作品集结举办画展。
少儿新苗计划 培养更多巴蜀小画家
“巴蜀画派名家进校园”大型活动纪实
为了培养巴蜀画派传人,并将素质教育中的“美育”在学校深入和普及,由巴蜀画派促进会牵头,联合成都市各级教育相关行政部门展开深度合作,持续开展了一系列巴蜀画派名家进校园活动。这是一场史无前例的校园艺术盛典,是四川绘画史上第一次有这么多的名家、大师集中走进校园,通过讲座、现场指导等生动活泼的形式,与孩子们面对面交流,从小激发孩子们对绘画的兴趣。也通过巴蜀画派进校园,发现少儿新苗,培养巴蜀画派的正宗传承人,并将巴蜀画派发扬光大。”

活动第一站:成都泡桐树小学
  2012年9月12日,巴蜀画派名家进校园活动启动仪式在成都市泡桐树小学隆重举行。四川省委宣传部副部长赵明仁,四川省文联副主席杨时川,成都市教育局副局长谭学军,成都市青羊区委常委、宣传部部长邱颖,成都市青羊区政协副主席、区教育局党委书记、局长李泽亚等省市区领导出席仪式。刘朴、吴绪经、梁时民、戴跃等四位大师级书画家和美术评论家李杰,作为第一批巴蜀画派代表性名家走进校园,与孩子们现场切磋绘画技艺。省、市、区领导共同按下水晶球,巴蜀画派名家进校园活动正式启动。赵明仁副部长和杨时川副主席还为“巴蜀画派青少年俱乐部”亲自授牌。“巴蜀画派源于古蜀文明,如今巴蜀画派进校园的活动开展,使得对美术有兴趣和天赋的学生能得到系统培养,对学生素质教育和传统文化的推广起到重要的意义。”著名画家、省美协常务副主席、巴蜀画派代表人物梁时民在现场说。现场,4名巴蜀画派代表艺术家还向泡桐树小学20名小学生颁发了“巴蜀小画家”的荣誉证书。这是由巴蜀画派促进会经过专家评选,严格认证的首批“巴蜀小画家”。

活动第二站:成都树德中学
  “巴蜀画派名家进校园”第二站是树德中学。为了提升高中生的艺术品鉴能力,2012年10月16日,巴蜀画派在树德中学首开高中“艺术鉴赏课”,即通过艺术大师对名家名作的赏析,让同学们领悟大师对艺术和人生的深刻领悟,提高高中生综合素质,激发他们的艺术潜能。巴蜀画派促进会常务副会长兼秘书长李杰在接受华西都市报记者采访时谈到,在国家新一轮的高中课程改革中,艺术成为八大课程领域之一。“巴蜀画派名家进校园”活动正是对现行学校素质教育,特别是美术教育的有力补充。

活动第三站:双流艺体中学
  2012年11月13日下午3时,巴蜀画派名家进校园暨双流艺体中学艺教大楼落成仪式正式开始。省市县各级领导共同为双流艺体中学新建落成的全省最大美术教学楼揭幕。巴蜀画派卓越成就代表人物、著名书法家何应辉老先生还为该校重新题写了校名,并当场转赠双流艺体中学。巴蜀画派卓越成就代表人物、四川省中国画学会会长刘朴、四川香格里拉彩墨画研究院院长邱笑秋以及巴蜀画派卓越成就代表人物、知名画家陈志才、周雅玲、周平、邓敬民、林峤等现场精心创作巨幅画作《花开盛世》。华西都市报记者王迪摄影刘陈平陈羽啸